作者:宋瑞秋 熊梦竹 金杜律师事务所金融资本部

song_ruiqiu最近球球经历了一段神奇的就医经历:在偏远县城出差的球球旧疾复发,得到北京三甲医院主任医师的诊疗,效果良好。球球就医前后用了不到一周时间,诊疗费用适用县医院的收费标准外加四千元的服务费。这次就医经历让球球第一次了解到市场上出现了一种医生执业的新模式 ——医生集团。作为一名病人,球球受助受益;作为一名资深投资人,球球嗅到了医生集团的商业价值和投资潜力。经一位专注医疗圈的律师朋友的解释,球球对医生集团逐渐有了一个清晰的认识。什么是医生集团

医生集团,又称为“ 医生团体执业 ”(Medical Group Practice)。医生集团的概念起源于美国,由梅奥诊所(Mayo Clinic)首创,通常指多个医生通过成立一定组织,共享医疗设备、场所等资源,并通过该组织为患者提供服务[1]。根据美国医疗协会2014年报告统计[2],仅有7.2%的美国注册医生直接受雇于医院,66.9%的美国注册医生通过医生集团执业(17.1%单独执业的美国注册医生未计算在内)。据对美国医生的调查,相较于受聘于医院,医生集团内的医生在经济规模、福利待遇、工作时间上更具优势[3]。

在我国,在多点执业备案制生效之前,医生通常作为医疗机构的员工,只能在医师执业许可证上登记的医疗机构执业。相较而言,医生集团通常以股份相邀,吸引优秀医生加入成为医生集团的股东。在多点执业备案制生效后,医生的执业地点从特定医疗机构扩及到其主要执业医疗机构所在地的整个省级行政区划。律师朋友为球球做了一个类比,体制内的医生好比公司法务,医生集团内的医生好比律师事务所合伙人。公司法务作为公司员工,为公司提供服务,收入稳定,必要时可以聘请外部律师合作;而律师事务所内的合伙人律师能够为多个客户提供服务,多劳多得,同时,作为律所权益持有人,享有利润分红也承担运营风险。简而言之,医生集团的模式能使医生从员工变成股东,用更灵活的执业方式最终向病患提供专业诊疗服务。

医生集团商业模式灵活,既可以投资自建实体医疗机构,聚集专家医生,打造专业品牌,典型代表为万峰医生集团、卓正医疗集团;也可以搭建平台,充当体制内医生多点执业的经纪人,为医生接洽合作医院、提供法务、管理支持,让医生专注于诊疗、科研活动,典型代表为大家医联、中欧医生集团;还可以以医生集团为主导,与国际医院合作,提供高端诊疗服务,典型代表为张强医生集团。

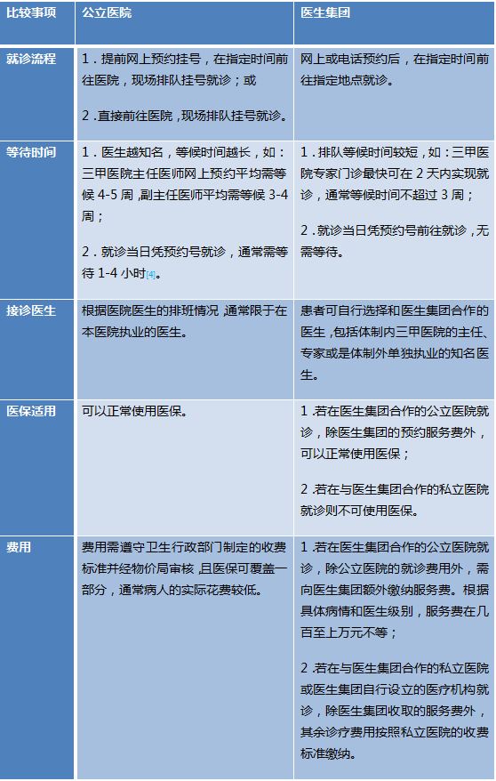
医生集团和公立医院区别抢先看

根据球球的调研并结合自己的亲身体验,球球比较了患者通过医生集团就诊和自行前往公立医院就诊的不同:
捕获

 

 

医生集团离我们还有多远?

经过一番比较,球球觉得无论是在就诊流程还是诊疗服务上,医生集团都提供了更好的受众体验,如果将来医生集团能够在我国得到普及,不仅能够改善医生执业现状,也能解决患者看病难的问题。球球记得,近期闭幕的两会上,总理工作报告和政协代表议案都反复提到放开医生多点执业,推行分级诊疗制度等医疗改革措施。而4月1日正式实施的医生多点执业备案制也为医生集团的推广带来了机遇。

1. 医师执业注册管理办法的变化

2017年4月1日生效的《医师执业注册管理办法》将医生多点执业由审批制变更为备案制,将医生执业地点由医生执业许可证上登记的特定医疗机构扩大到该医疗机构所在地的整个省级行政区划。理论上,医生多点执业将不再需要取得院长、主任的批准,而且多点执业地点不再受数量限制。此外,修订后将于同日生效的《医疗机构管理条例实施细则》,放开了对医疗机构设置人员的限制,将“医学检验室”“病历诊断中心”等增加为新的医疗机构类别,为医务人员出资设置轻资产结构的医疗机构,解决医生执业注册问题扫清了法律障碍。就连以往医生集团无法取得含有“医生集团”字样的营业执照,只能以“医疗科技公司”、“医疗管理公司”为字样注册的问题,也得到了实践突破。自深圳市市场监督管理局发出第一张含有“医生集团”字样的营业执照后,广东、安徽、福建、湖南、云南、陕西等地相继放开。据不完全统计,目前共有约40家公司已经取得含有“医生集团”字样的营业执照。

2. 现实与障碍

万峰医生集团是中国首家“医生集团”,万峰作为我国心脏病手术顶级专家,开创了公立医院医生离开体制以团体身份共同执业的先例。然而,医生集团的政策障碍和现实阻碍使得离开体制后的医生执业十分艰难。2009年,万峰受北京大学第三医院的邀请回归体制,蓄势等待医生多点执业的合适时机[5]。

不仅是在我国,查阅国外医疗相关文献,即使是在医疗发达的美国,医生集团的发展也遭遇各种挑战,比如购置医疗设备资金投入过大,优秀医疗人才流失,集团内的医生注重独立执业,执业医生不愿意在集团行政管理事务上花费时间,接诊医生和专家医生之间难以就诊疗收入分成达成一致等[6]。

 医生集团的投资价值

虽然有许多可预见的障碍和挑战,但通过和律师朋友的交流,结合自己的亲身经历,球球还是认为医生集团在中国有足够的发展空间与投资潜力。同时,作为一个谨慎投资人,球球认为投资医生集团应当着重考虑下述事项:

1. 如何持续锁定优秀医生人才

毫无疑问,医生是医生集团最重要的资产与竞争优势。搭建医生集团时,需要考量能够吸引并持续维持优秀医生人才的合作模式,设立股权激励机制势在必行。但同时需要避免医生集团股权结构过于分散,影响集团的决策效率。激励的同时要考虑签署一系列协议限制加盟医生分流客户、一女多嫁等竞业行为,实现医生集团对优秀医生人才的把控。相较于普通医疗机构,医生集团通常为轻资产结构,投资人只会对能够紧密锁定人才的医生集团青睐有加。

2. 开发与保险公司的合作

由于我国医保不能完全覆盖患者在医生集团的就诊费用,加强医生集团与保险公司的合作能够降低患者在医生集团的就诊费用进而吸引病源,同时增加医生集团的收入。医生集团可以通过和保险公司合作开发新型险种,为保险公司高端医疗保险客户提供健康管理、体检等服务,将与保险公司的保费分成作为集团新的盈利点。商业谈判中,相较于单独执业的医生,医生集团凭借强大的资源优势,在与保险公司商谈保费分成时也更具话语权。

此外,由于医疗责任险在我国尚未强制推行,医生集团与保险公司的合作,可以通过商业保险降低集团医生的执业风险,在医患纠纷突出的当下,对医生集团的平稳运营具有重大意义。

3. 医生集团的上市

医生集团能否上市决定了投资人是否有终极退出路径,从而能实质性影响投资人的投资意愿。通常拟上市公司需要满足股权结构清晰、持续盈利能力、公司经营与公司人员稳定、公司治理结构完善等上市要求。虽然目前我国尚无医生集团实现上市,但名医汇医生集团作为全国首家成功挂牌登陆前海股权交易中心(“新四板”)的医生集团,已经实现医生集团与区域性资本市场的对接。球球认为,医生集团如果能够采取针对性措施,解决诸如公司管理制度建设,集团与医生合作,持续性病源等问题,医生集团的上市不存在实质性障碍。

注释:

[1] 参见Medical Dictionary Copyright © 2007, 2004 by Houghton Mifflin Company. Published by Houghton Mifflin Company

[2] 参见https://www.ama-assn.org/sites/default/files/media-browser/premium/health-policy/prp-practice-arrangement-2015.pdf

[3] 参见Benefits of and Barriers to Large Medical Group Practice in the United States, Lawrence P. Casalino, MD, PhD; Kelly J. Devers, PhD; Timothy K. Lake, PhD; et al Marie Reed, MHS; Jeffrey J. Stoddard, MD

[4] 参见上海申康医院发展中心医联预约平台官网,http://yuyue.shdc.org.cn/searchOrgAction.action?title=1

[5] 参见健康界,万峰医生集团:中国首个“医生集团”的16年创业路,http://www.cn-healthcare.com/article/20150603/content-474646.html

[6] 参见Benefits of and Barriers to Large Medical Group Practice in the United States, Lawrence P. Casalino, MD, PhD; Kelly J. Devers, PhD; Timothy K. Lake, PhD; et al Marie Reed, MHS; Jeffrey J. Stoddard, MD