作者:孙亮 林宇飞 庞凯迪 公司业务部 金杜律师事务所
《民法典》颁布后,很多人都关注到其中关于转让抵押财产的规定。根据《民法典》第四百零六条以及《最高人民法院关于适用〈中华人民共和国民法典〉有关担保制度的解释》(“《新担保制度解释》”)第四十三条,表面上看只要当事人并未约定禁止或限制转让带抵押财产,该等转让就可以自由实现了。但从笔者处理不动产交易的经验出发,我们预测在实际操作带抵押房产的转让方面会遇到种种问题和障碍,试析如下。
一、现阶段能否办理转让过户登记
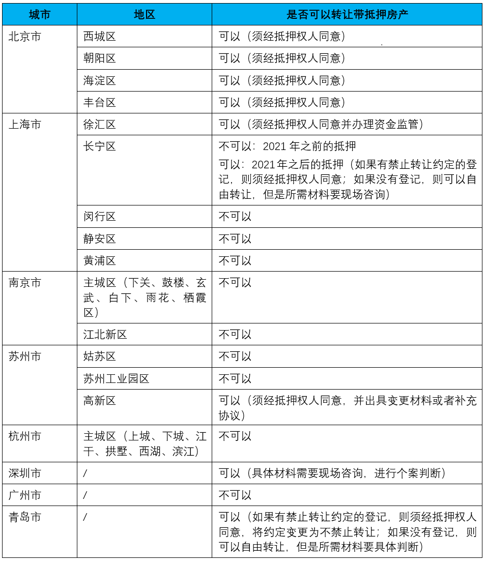
我们首先就交易较为活跃的各大城市不动产登记机构(通常为规划和自然资源局的下设机构)的登记现状进行了咨询,反馈成果整理如下:

由以上表格可知,截至2月底大部分城市对带抵押房产办理转让过户登记的态度仍是趋于保守的,主要原因是《民法典》第四百零六条的规定尚未细化和落实到当地登记规范中,因此不动产登记机构沿用的还是旧法框架下的操作。
二、新旧法律依据的对比
(一)旧的规定
《物权法》第一百九十一条规定,转让抵押财产须经抵押权人的同意。根据这一规定,《物权法》原则上禁止转让抵押财产,例外情况为抵押权人同意后转让。
而在实际操作中,有的不动产登记机构施行更严格的要求:抵押人想要转让带抵押房产,必须先清偿债务、注销抵押登记。根据这一要求,即便取得抵押权人的同意,抵押人也无法办理带抵押房产的直接过户登记,必须先予注销抵押登记,随后办理房产转让过户登记,最后再次办理房产抵押登记。这个过程中,无论是抵押人还是抵押权人,都面临着数个登记手续之间存在“敞口”风险、不能实现无缝衔接的问题,从而增加了转让交易的难度。
(二)新的规定
《民法典》第四百零六条的规定推翻了《物权法》禁止转让抵押财产的原则,重塑了抵押财产转让制度。根据《民法典》第四百零六条,抵押财产原则上可以自由转让,例外为当事人约定禁止或限制转让的情形。抵押财产转让只需要通知抵押权人即可。
发生转让的房产之抵押权,其效力并不受转让行为的影响,在实现抵押权的条件具备时,抵押权人仍可以追及抵押物之所在,实现自己的权利。
而关于转让所得价款的提前清偿或提存,《物权法》要求抵押人转让财产的,“应当将转让所得的价款向抵押权人提前清偿债务或者提存。”《民法典》对此进行了修订,只有当抵押权人能够证明抵押财产转让可能损害抵押权时,抵押权人才可以请求将转让所得的价款提前清偿债务或者提存。
《新担保制度解释》第四十三条进一步规定了约定禁止或限制转让的效力:只有将“禁止或限制转让的约定”进行了登记,抵押人转让抵押财产才不发生物权效力。这是因为该约定仅仅是合同约定,具有相对性,只约束合同当事人。一方违约,另一方也只有债权上的请求权,不能对抗转让的物权效力。
从新法的逻辑出发,就转让房产是否发生物权效力,试整理表格如下:

(*1:从实际操作角度而言,似乎不应该出现该等房产被登记转让过户的情形,但如果发生了,虽然新法否认了其物权效力,但是否属于登记错误需要更正,还是交由当事人通过协商追认转让效力,在制度设计上有探讨空间;
*2:但因受让人代替债务人清偿债务导致抵押权消灭的除外;
*3:但抵押权人有证据证明受让人知道的除外;
*4:抵押权不受影响;抵押人转让抵押房产的,应当及时通知抵押权人。抵押权人能够证明抵押房产转让可能损害抵押权的,可以请求抵押人将转让所得的价款向抵押权人提前清偿债务或者提存。)
三、禁止或限制转让之约定如何登记
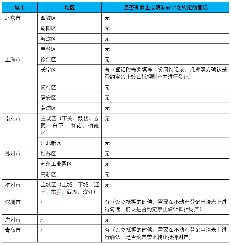
对于各地不动产登记机构是否受理以及如何办理“禁止或限制转让之约定”的登记,我们也进行了整理:

目前来看,深圳、青岛以及上海市长宁区初步具备了实际操作的条件。根据《深圳市不动产登记申请表(适用抵押权首次登记)》,其中询问笔录部分的第4个询问事项即为“是否有在抵押期间禁止或限制抵押财产转让的约定?”抵押权人和抵押人可以对是否同意进行勾选,如果双方选“是”,则该约定会被记入不动产登记信息,并且该不动产的后续转让会受到限制。

(《深圳市不动产登记申请表(适用抵押权首次登记)》的部分截图)
青岛采取的方法与深圳类似,即在不动产登记申请表中添加相关的信息。在青岛市《不动产登记申请申报表》中的“抵押情况”一栏,需要对“抵押期间是否禁止抵押物转让”进行确认。具体如下图:

(青岛市《不动产登记申请申报表》的部分截图)
同样,在上海市长宁区进行不动产抵押登记,抵押的双方需要填写一份问询记录,确认是否约定禁止转让抵押财产并进行登记。如果约定并登记,则该约定会被记录在不动产登记信息中记录。
四、新问题的提出
如前文所述,鉴于各地不动产登记机构尚未出台新的登记规范,我们进一步设想实践中转让带抵押房产可能遇到的一系列理论或实践问题。
问题一:带抵押房产转让后,是否产生新的抵押权?
《民法典》第四百零六条规定,“抵押财产转让的,抵押权不受影响。”这一规定明确了抵押权的追及效力。但是这一规定并没有明确,该权利的实现是基于原有的抵押权还是新的抵押权。
从权利的本质分析,抵押权是一种对物权。从法理上我们倾向于认定抵押设定的是一种物上责任,而非人的责任。不动产担保物权自始至终负担于抵押财产之上,而不管该财产归属于何人所有。因此,虽然转让抵押财产改变了财产的所有人,但并不产生新的抵押权。
需要注意的是,虽然没有产生新的抵押权,但是转让改变了房产所有人。在实操中可能衍生新的问题,比如进行房产转让过户登记时,是否需要签署新的抵押合同?再比如在实现抵押权时,抵押权人应当向原抵押人主张权利,还是应当向受让人主张权利?相信随着登记规范的落地及实际案例的发生,这些问题可能在各地会出现不同的答案,需要予以特别关注。
问题二:未履行通知义务,是否会影响转让的效力?
《民法典》第四百零六条规定了通知义务,但是《民法典》并没有规定未通知会产生什么样的法律后果。
理论上来说,抵押人有权自由转让抵押财产,抵押权人不同意并不能阻碍抵押财产的转让,因此未通知不造成实质的损害。
更进一步,通知的作用之一是为了使抵押权人了解抵押财产的去向,以便抵押权的实现。这一功能在不动产领域可以被登记簿所替代,因此未通知不会造成抵押权人无法找到财产;通知的作用之二是为了使抵押权人及时行使价金物上代位权,但是转让抵押财产本身是否属于可能损害抵押权的情形说法不一,如果其本身不属于该情形,则抵押权人并不当然可以请求提前清偿或提存。
综上,我们倾向于认为未通知并不会影响转让的效力,实务中建议抵押权人对抵押房产的动向加以密切关注。
问题三:有禁止或限制转让之约定,但未登记该约定的,实践中能否办理带抵押房产的转让过户登记手续?
根据《新担保制度解释》第四十三条,在双方有约定但是没有对约定进行登记的情况下,抵押人想要转让抵押财产,且受让人对该约定不知情的,只要对不动产的转让做了登记,转让就发生物权效力。若抵押人未取得抵押权人的同意,可能会涉及违约责任的问题。
但是,我们注意到《广州市不动产登记办法(征求意见稿)》中已经对该情形有所规范。该意见稿的第二十条规定,“不动产抵押期间,抵押人申请办理抵押不动产转移登记的,……应当提交已通知抵押权人的材料。”那么,抵押权人在收到通知后,可以告知受让人约定的存在,以达到《新担保制度解释》第四十三条第一款的除外情形;或者,抵押权人也可以存在禁止或限制转让之约定为由,参照《不动产登记暂行条例》第二十二条[1],向不动产登记机构提出异议。如果不动产登记机构收到异议后停止受理或拒绝抵押房产的转让过户登记,则当事人只能通过诉讼或仲裁途径解决争议,并凭借法院判决或仲裁裁定结果向不动产登记机构申请继续进行登记。
由此可见,对于未登记禁止或限制转让之约定,是否可以转让带抵押房产这一问题,虽然法律规定上并未禁止,但在技术上还取决于各地不动产登记规范的落实情况。如果登记规范加入了通知抵押权人的材料要求,则抵押人试图隐瞒抵押权人进行抵押房产的转让过户登记是难以实现的。
当然还有更多问题,并没有现成的、直观的答案,随着市场变化和实际案例的发生,需要更为谨慎地求证解决路径。
五、结语
新法以抵押财产的自由转让为基点,通过禁止或限制转让的约定、请求提前清偿或提存的权利以及具有追及效力的抵押权来保护抵押权人,通过禁止或限制转让约定的登记来保护受让人,从而形成了一个巧妙的抵押财产转让制度。
可以预见,新的抵押财产转让制度将会促进人们更加充分地利用抵押财产的价值。涉及房产抵押以及转让的各方应当密切关注当地不动产登记规范的更新和落地,对新法施行后的风险有所防范。
[1] 该条规定,“登记申请有下列情形之一的,不动产登记机构应当不予登记,并书面告知申请人:……(二)存在尚未解决的权属争议的;……”。如果将“权属争议”做宽泛解释,则除了所有权归属的争议,也可扩展到就所有权转让限制发生的争议。

